Neue Stromversorgung für den MFA
Nachdem nun die ersten Schritte zur Reaktivierung des MFA-Computers erfolgt sind, musste unbedingt eine vernünftige Stromversorgung her. Denn dieser Schandfleck aus der Bastelzeit war nicht nur grauslich, da geht es schließlich auch um Sicherheit.

Doch das MFA-Originalnetzteil ist auch nicht gerade der Brüller. Denn diese Einheit dient mehr der Wärmeerhaltung anstatt der Stromversorgung. Vielleicht sollte man hier zuerst über einen Kaffeetassenhalter zur Wärmerückgewinnung nachdenken …
Nach ein wenig Recherche bei den einschlägigen Elektronik-Dealern habe ich mich dann für das Schaltnetzteil RT-65B entschieden. Neben der kompakten Bauform liefert dieses Netzteil auch die MFA-typischen Spannungen.
Bezugsquelle: Reichelt, Artikel-Nr. MW RT-65B
Für die Montage wurde dazu kurzerhand eine Lochrasterplatine als Träger zweckentfremdet und die Anschlüsse entsprechend verdrahtet:

Jetzt noch die Zugentlastungen montieren, und ab ins Gehäuse.

Da fehlt doch jetzt was?
Doch wie sieht es jetzt mit der Blende bzw. den typischen 4mm-Laborbuchsen der ursprünglichen MFA-Spannungsversorgung? Eine Spannungsstabilisierung ist ja nun nicht mehr erforderlich, denn das Schaltnetzteil liefert sehr saubere Spannungen. Erst mal die Doku des Originalnetzteils raussuchen und mal schauen was man daraus machen kann. Denn mit dem freien gewordenen Steckplatz kann man ja eventuell etwas nützlicheres anfangen.
Die 4mm-Buchsen und die Kontroll-LEDs sollten auf jeden Fall wieder rein. Auch das (noch nie benutzte und fragwürdig erzeugte) Taktsignal wäre schön, wenn das (auch nur aus Nostalgiegründen) wieder verfügbar wäre. Und wie wäre es mit USB-Anschluss für reine Stromversorgung? Denn heut zu Tage werden viele Komponenten über USB mit Strom versorgt und von solchen Steckplätzen hat man ja nie genug.
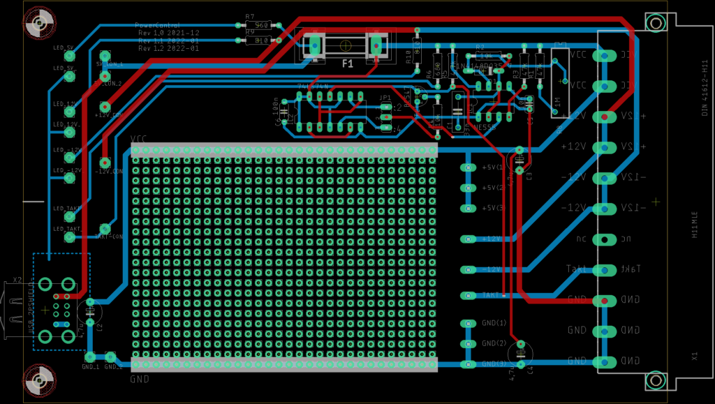
EAGLE ist wie Fahrrad fahren
Nein, definitiv nicht! Meine letzte Eagle-Erfahrungen liegen auch schon 30 Jahre zurück und seit der Zeit hat sich offensichtlich einiges getan im PCB-Bereich. Aber nach ein wenig Lektüre und viel rumprobieren, kamen dann wieder die Erinnerungen zurück und diese Platine dabei heraus:


Das ganze jetzt nur noch zum PCB-Hersteller (JLCPCB macht echt einen super Job für überschaubares Geld!) und beim Frontplattenhersteller (Schaeffer AG) eine hübsche Blende fräsen lassen:





Über den USB-Anschluss können nun verschiedene Geräte mit Strom versorgt werden und die Anschlüsse für +5V und GND sind nun auch mehrfach vorhanden (denn meist war immer einer zu wenig).
Der Taktausgang kann nun zusätzlich an der Frontblende abgegriffen werden. Diese Signal ist über den NE555 sowie das Potentiometer auch im Bereich von 30 Hz bis. ca. 200 Hz regelbar. Das symmetrische Rechtecksignal wird durch eine klassische Flip-Flop-Schaltung (TTL 7474) erzeugt. Da in dem Baustein 2 FlipFlops enthalten sind, war auch noch eine Option zum einstellen des Teiler (:2/:4) möglich.